Turnigy 9XR
См. также Turnigy 9XR PRO - улучшенная версия пульта 9XR.
Содержание
Описание[править]
Turnigy 9XR - радиоаппаратура управления, дальнейшее развитие популярного пульта Turnigy 9x.
Особенности[править]
- Прошивка на базе ER9X
- Встроенная подсветка.
- Выведен разъём для перепрошивки процессора Atmega64 (ISP-6, 6-ти пиновый, понадобится переходник, если у программатора 10-ти пиновый ISP-10 разъём).
- Встроенная в ручку антенна (в отсеке для ВЧ-модуля есть её разъём).
- Возможность использовать любые съёмные ВЧ-модули с форм фактором JR.
Аккумулятор[править]
Питание от 3S Li-Po-аккумулятора через балансирный разъём JST-XH. Размер аккумуляторного отсека: гарантированный 112х44х27 мм (с кармашком справа - 124х44х27 мм).
Установленный аккумулятор может заряжаться через разъём питания, установленный в пульте. Но в электрической схеме пульта отсутствует балансирное устройство, поэтому если установлен LiPo-аккумулятор, то заряжать его нельзя из-за вероятности перенапряжения одной из ячеек. Исключение - специально изготовленные для 9XR аккумуляторы со встроенным балансирным контроллером.
Внутренности[править]
Внешние разъёмы[править]
Знание назначения и расположения выводов важно для самостоятельного изготовления соединительных кабелей.
- Два разъема тренера-симулятора для JR (J2) и FUTABA (J3)
- Разъем подключения батареи питания 3S LiPo (провода припаяны к точкам на плате DC+ и J6 GND)
- Разъем CHARGE JACK для двухпроводного заряда аккумулятора (точки B+ и J6 GND)
- Разъем ISP-6 для подключения ISP программатора и 6-и проводный кабель (точки подпайки J8) с разъемом для подключения к соединителю J20 основной платы.
- Выключатель питания закреплен на корпусе пульта и к плате подключается кабелем с 5-и контактным разъемом J4.
- Внешние разъемы JR и FUTABA.
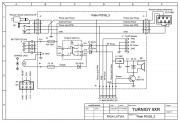
В оригинальном исполнении заряд аккумулятора через CHARGE JACK возможен только при выключенном питании Пульта. На схеме это хорошо видно. Заряд аккумулятора идет через плавкий предохранитель F2 на 2A, защитный диод и самовосстанавливающийся PTC электронный предохранитель F3.
При работе на симуляторе или с подключенным кабелем тренера питание Пульта должно быть, как обычно, выключено. В этом режиме напряжение аккумулятора Exteral Power через замыкаемые разъемом кабеля JR или FUTABA контакты по линии Phone Jack Power поступает на питание микроконтроллерной платы и на стабилизатор U1 питания цепи BUZZERa. На модуль передатчика питание RF Power не подается и при работе с симулятором или в режиме тренера он выключен. По схеме также видно, что есть возможность работать на симуляторе при выключенном Пульте и одновременно заряжать аккумулятор.
BUZZER коммутируется ключевым транзистором Q1 типа BCR116. Такой NPN транзистор в цепи базы внутри содержит резистор 4,7 кОм. Это важно знать при ремонте, можно поставить обычный транзистор, но в цепь базы добавить резистор такого же номинала.
Недостатки[править]
- Обнаружена недоработка конструкции (видео), могущая привести к усталости металла или пайки, и в итоге - к обрыву цепи в самый неподходящий момент. В какой-то степени это можно решить заливкой смолой, термопистолетом, или, возможно, удлинением проводов. В последних версиях Turnigy 9XR, данный недостаток исправлен. Удлинили провода и пустили в обход.
Мнения[править]
- Дизайн - лучше чем на фотографиях. Накладка, порадовало, не блестящая, а под титановый сплав. Непривычно лежит в руках, но, до стиков нормально достаю как и в первой версии. Но не достанешь теперь нормально до переключателей "тренер" и "холд". Они значительно дальше сзади расположены, приходится тянуться. Тумблеры, вроде бы, стали тактильно качественней. Кнопки триммов - не понравились. У них нет четкого положения фиксации, ориентироваться только по звуку можно. А вот стики - порадовали. Собственно, из-за чего и покупал ее. Ход более плавный и четкий. Паразитных движений и болтанки - минимум в сравнении с моими же руками на стиках первой турниги. [1]
- Дальний тумблер thr совершенно непонятно в каком положении. Пока не щелкнешь. Надо вешать пищалку на его включенное состояние.[2]
- Дисплей на ярком солнце читается совершенно без проблем в отличие от 9х. Независимо от того, включена ли подсветка. [3]
- Стики тактильно лучше да и просто поточнее, ход мягче, дребезга при отпускании нет. Мне намного приятнее стало рулить моделью по сравнению с 9х. [4]
- Стики не понравились, при -8°C правый замерз и в нуль не возвращался по РВ (mode 2). Хотя наверное это как раз следствие шарикоподшипника с не очень морозостойкой смазкой. Это легко лечится заменой смазки. [5]
Где купить[править]
- Пульт Turnigy 9XR без ВЧ-модуля Mode 2 Mode 1 (см. Мода аппаратуры)
- Алюминиевый кейс для Turnigy 9XR
Ссылки[править]
См. также[править]
- Видео: Промо-ролик от Хоббикинга
- Сравнение Turnigy 9XR и Turnigy 9x
- Видео: Как поменять mode (режим работы стиков)
- Телеметрия в Пульте радиоуправления TURNIGY 9XR
- Доработка Turnigy 9XR для метальщиков
- Схема цепей питания TURNIGY 9XR
- Настройки OpenTX/ER9X для планера F3K
- Turnigy 9XR PRO - улучшенная версия пульта 9XR.